昨天(1月12日)上午,家住江北的陈先生刚刚拿到了宁波商品住房“以旧换新”活动中收购旧房的抵价券和换购券,随即当天便去办完了一套现房的网签手续。陈先生的儿子告诉记者:“我们装修的东西早就定好了,现在就等新房这周交付后开始装修,预计年后我爸妈就能住上电梯房了!”
想到去年9月初第一次在媒体上看到活动消息时的心情,他直言一家人顾虑不少。由于知道楼市不景气,近四五年也没把建成于上世纪九十年代的孔浦老房子挂到市场上“试过水”,他们尤其对“旧房能不能评估到一个公道的价格”“有没有充足的时间选新房”心里没底。
但是陈先生两口子今年已经年近七旬,和很多上了年纪的换房人一样,老房子没有电梯,让他们生活的幸福感大打折扣。因此再三纠结后,他们还是在活动报名期的最后关头,决定报上试试看。

早前“以旧换新”活动报名现场。通讯员 王浩力 摄
去年国庆长假期间,报名换房人的资格顺序号公证摇号结果出炉,陈先生的房子排在普通家庭的1500多号。
“本来我们已经觉得没戏了,毕竟只收500套,心想那就随缘吧,然后一时半会儿可能也不会再挂到市场上卖,毕竟行情不好,我父母可能还要爬几年楼梯。但没想到(去年)11月底又出了加收500套的公告,就这么轮到了。”
陈先生儿子说,就在去年11月底、12月初左右,陈先生的老房子完成了踏勘和上门评估,他们拿到了1409000元的评估价(即“抵价券”价值),算上评估价的5%也就是70450元的额外补贴(即“换购券”价值),总计能有近148万元,按93平方米的证载建筑面积折算下来,超过15900元/平方米。
“我们也问过一些中介,他们说现在挂到市场上卖的话根本卖不到这个价格,重点是还不好卖。所以我们还是挺满意的。”
签下《二手住房收购协议》后,他们就马不停蹄开始看新房,由于陈先生两口子住惯了江北,江北还是他们的“主攻”对象。
最终,他们选中了位于江北庄桥的中海·悦富华里一套98平方米的新房,总价182万余元,使用抵价券和换购券后,只要再自付30多万元就能全款拿下。
“那基本上没什么压力。而且这个楼盘是现房,品质能看见,心里比较踏实。”陈先生儿子说,老两口尤其中意新房的大阳台,不仅采光好,日常洗洗晒晒做家务想来也很方便!
据本次“以旧换新”活动旧房收购主体宁波城投置业有限公司(以下简称“城投置业”)最新消息,截至目前,针对早前通过联审的3086户旧房,城投置业及第三方评估公司已“应评尽评”、全部完成现场踏勘及评估查勘。
其中,首批收购的500套旧房已全数完成过户,同时已发放抵价券和换购券450余套。
累计签订《二手住房收购协议》的换房人已达到1000户,即加收的不超过500套旧房的收购签约也已完成,过户工作正在全速推进中。旧房评估已完成但尚未收到签约电话的换房人也莫灰心,不排除已签约换房人中会有因选不下合适新房等原因而放弃被收购的,届时就会有递补签约的机会。
另据统计,此次活动累计签订《新建商品住房认购协议》的换房人已近600户。
需要再次提醒的是,换房人务必在签订《二手住房收购协议》签订后的60日内选定新房、与开发商签妥《新建商品住房认购协议》,逾期未签的,无法进行旧房过户,换购流程将自动终止。
已经完成旧房过户的换房人,则务必在拿到抵价券(额度为旧房收购价格)和换购券(为抵价券价值的5%、最高不超过10万元)30日内,完成已认购新房的合同网签。换购券逾期未使用,视为自动放弃;抵价券逾期未使用,由此造成的一切后果由换房人自行承担。
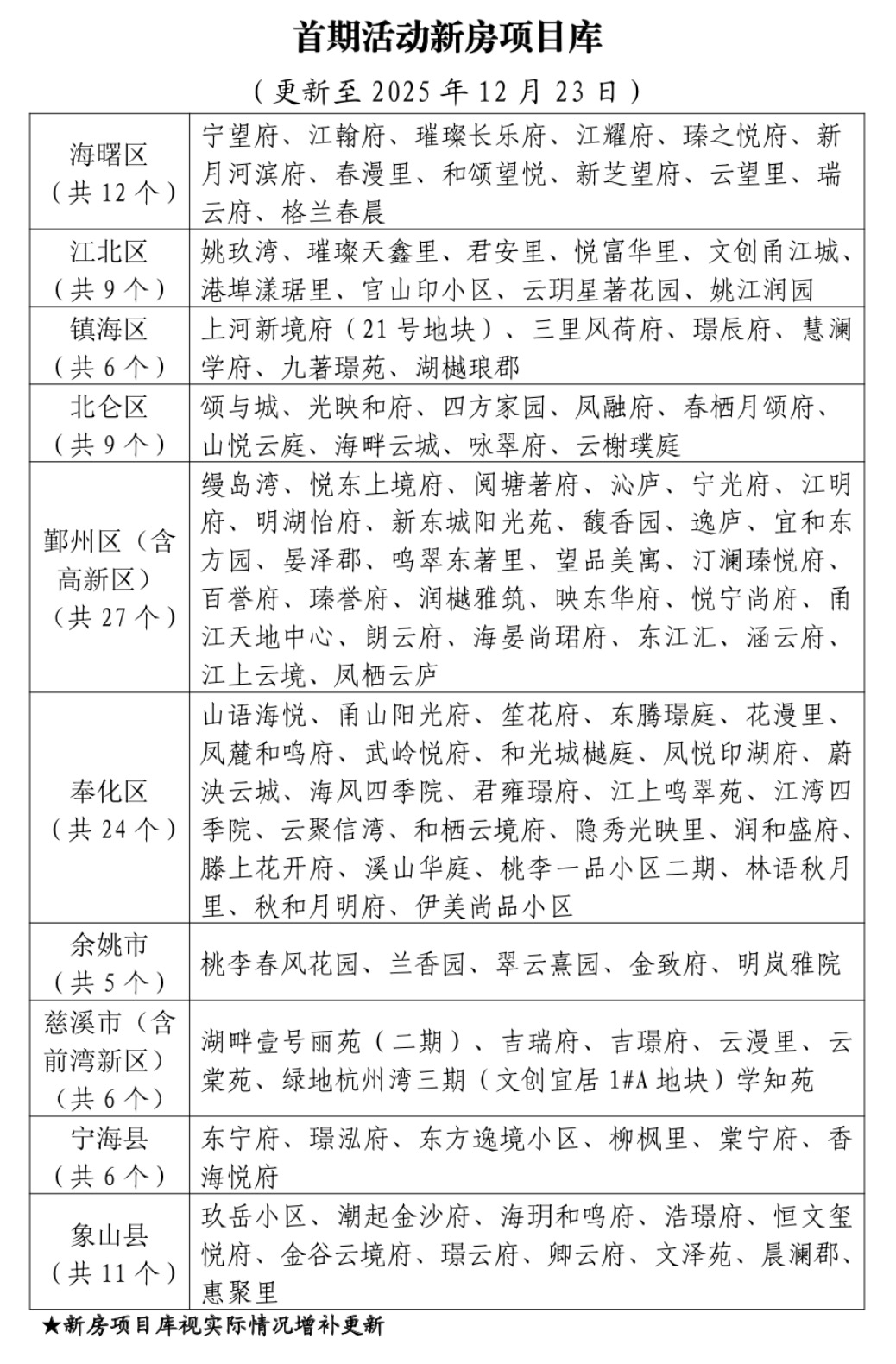
按最新更新情况,纳入此次“以旧换新”活动新房项目库且还有房在售的楼盘,当前全市共114个(除已售罄的海曙区江翰府,下同),其中市六区楼盘共86个,具体楼盘清单可参见下表,更多的位置、套型、“一房一价”、联系电话等信息,可随时扫码进入宁波市住建局“码上找房”应用查看。
从时间上推算,加收的500套旧房的换房人现在签订《二手住房收购协议》后,最迟可在三月份选定新房、签订《新建商品住房认购协议》,这期间,预计市区还会有一批新盘入市,“以旧换新”新房项目库还会“扩容”,即换房人可选的新房楼盘还会增加,请换房人随时留意“宁波城投置业”微信公众号上新房项目库更新信息以及“码上找房”应用新增楼盘信息。

扫码进入“码上找房”应用

扫码查看最新新房项目库

宁波晚报记者 徐露清
编辑: 郭静纠错:171964650@qq.com
中国宁波网手机版
微信公众号


















