相关新闻:
“以旧换新”究竟“换”出了什么?宁波探索旧房保值增值多元路径
作为今年下半年宁波楼市绝对的热点话题,宁波市商品住房“以旧换新”首期活动自9月5日正式官宣,到9月12日启动报名、10月5日摇号定序,到10月17日启动旧房收购洽谈签约、11月11日启动首批旧房过户,再到11月26日公告加收500套旧房,每一个环节都备受关注。
跨年在即,“以旧换新”最新进度怎么样了?
记者今日从宁波城投置业有限公司(以下简称“城投置业”)获悉,截至发稿时,针对早前通过联审的3086户旧房,城投置业已全部完成现场踏勘,第三方评估机构的评估查勘也已近尾声。
其中,评估机构已累计出具评估报告超2200户,城投置业已累计完成旧房收购签约超800户、完成旧房过户近450户。
剩余旧房评估报告正在加快生成中。
元旦假期期间,旧房收购洽谈签约工作也将正常进行。首批计划收购的500户旧房预计将于近期陆续完成交付验收及换购新房网签;后续加收的旧房预计将于明年1月全面完成收购签约。

“以旧换新”活动旧房收购洽谈签约现场。宁波晚报记者 徐露清/摄
这里还是要老生常谈唠叨几句——
还没接到上门评估或旧房收购洽谈预约电话的换房人,务必多多留意报名时的预留手机号码,早估早谈早决断,说不定就能早点住上心仪的新房。
已经完成旧房签约的换房人,则须在《二手住房收购协议》签订后60日内,抓紧选定新房、与开发商签妥《新建商品住房认购协议》,逾期未签的,不仅无法进行旧房过户,换购流程也将自动终止。
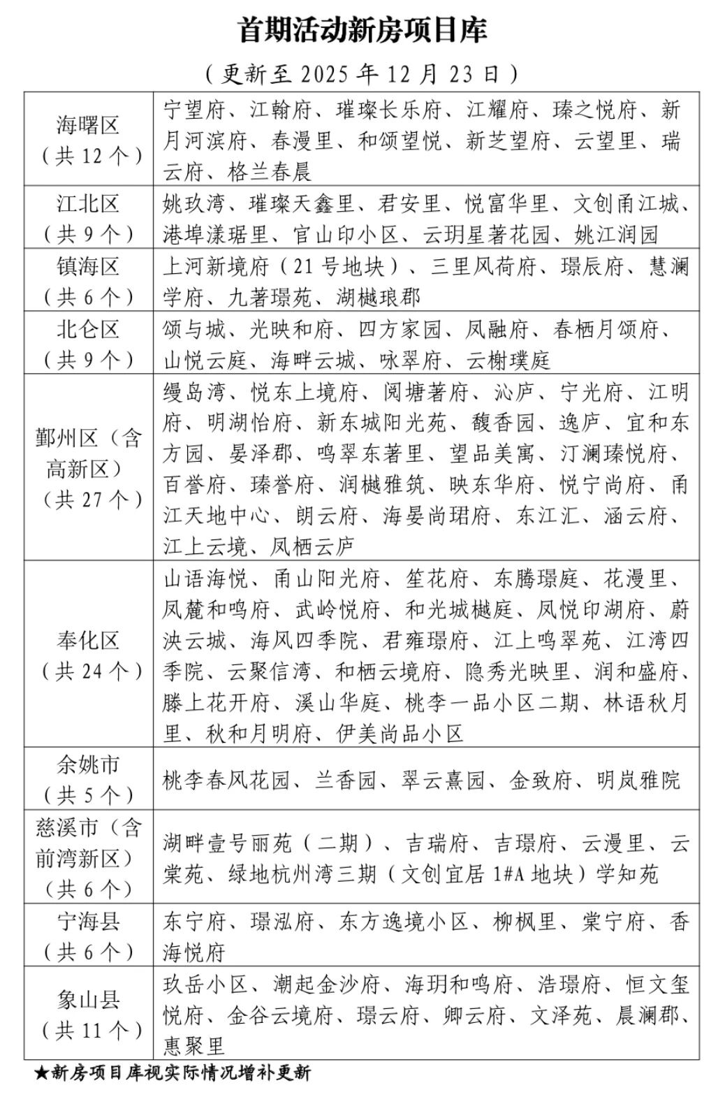
目前,纳入此次“以旧换新”活动新房项目库且还有房在售的楼盘,已更新至全市共114个(除已售罄的海曙区江翰府,下同),其中市六区楼盘共86个,具体楼盘清单可参见下图,更多的位置、套型、“一房一价”、联系电话等信息,可扫码进入宁波市住建局“码上找房”应用查看。

扫码进入
“码上找房”应用

已经完成旧房过户的换房人,则要注意在过户后7天内,向城投置业完成旧房交付。
之后,城投置业将向换房人发放抵价券(额度为旧房收购价格)和换购券(为抵价券价值的5%、最高不超过10万元);领券后30日内,换房人须用券完成已认购新房的合同网签。换购券逾期未使用,视为自动放弃;抵价券逾期未使用,由此造成的一切后果由换房人自行承担。

编辑: 应波纠错:171964650@qq.com
中国宁波网手机版
微信公众号



















